Vocabulario de la estructura de un Organismo Público
El objetivo de este vocabulario es la creación de un esquema que permita definir los contenidos de la información relacionada con los órganos de gobierno y los centros públicos que ofrecen servicios.
Se identifica mediante el URI: http://purl.org/ctic/infraestructuras/organizacion#, ya que pertenece al sector "infraestructuras".
Se identifican ciertas variables en el dominio de los centros públicos, que se modelan a través de ciertos tipos de datos y de propiedades relacionadas entre los recursos.
1.1.Vocabularios estándar utilizados
Siempre que existan términos y propiedades de vocabularios internacionalmente reconocidos adecuados para la representación de la información, se tendrán en cuenta y se utilizarán. Esto permitirá la interoperabilidad con otros datos existentes que utilicen los mismos vocabularios.
Los principales vocabularios utilizados son los siguientes:
- Friend of a Friend1. Permite describir recursos de personas, organizaciones y sus relaciones entre sí.
- Dublin Core2. Los términos definidos por Dublin Core definen propiedades de recursos bibliográficos en general.
- VCard3. Estándar para la definición de información de contacto de personas u organizaciones.
- SKOS4. Es un estándar para la definición de la estructura básica y el contenido de esquemas de conceptos como tesauros, esquemas de clasificación, taxonomías, etc.
- OE-gov5. Ontologies for e-Government son una serie de ontologías que definen básicamente las estructuras organizativas de las administraciones públicas.
1.1.1.Prefijos
Para la simplificación en la representación de las distintas clases y propiedades de los vocabularios, se hará uso de los prefijos de los espacios de nombres de los vocabularios.
-
foaf="http://xmlns.com/foaf/0.1/"
-
vcard="http://www.w3.org/2006/vcard/ns#"
-
geonames= "http://www.geonames.org/ontology#"
-
oegov="http://www.oegov.org/core/owl/oe1gov#"
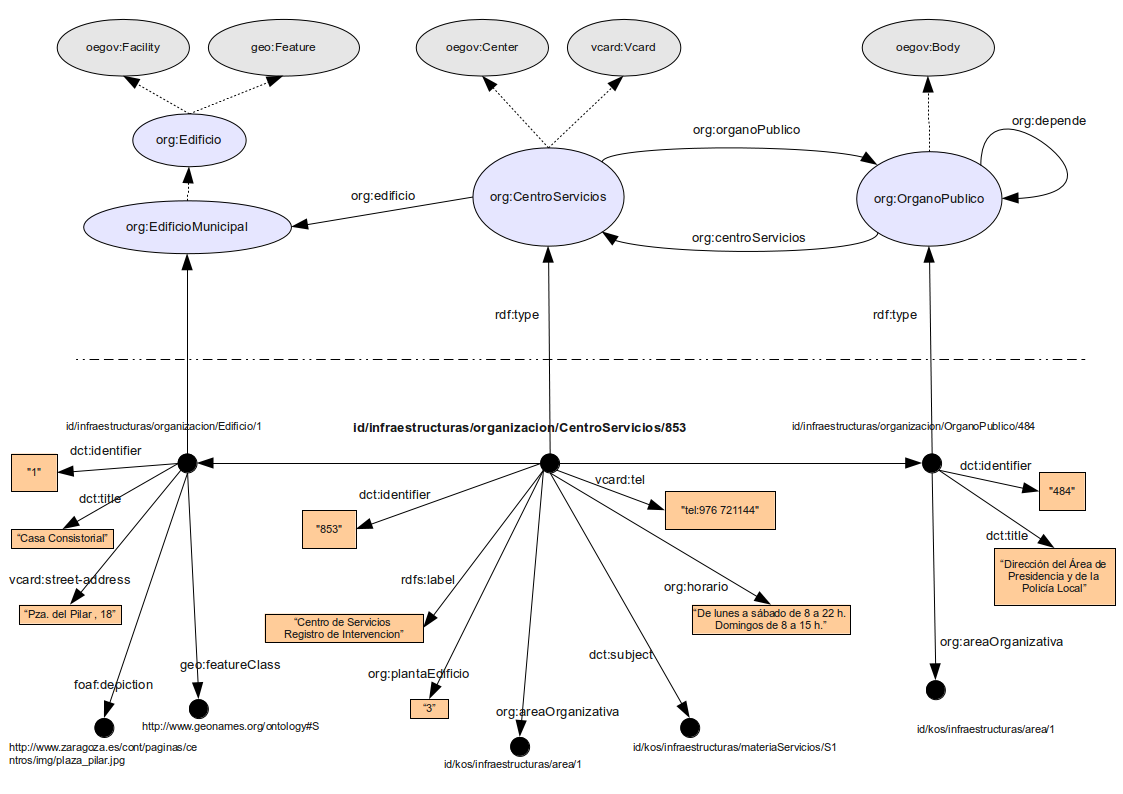
1.2 Grafo RDF
2.Clase Centro de servicios
Descripción: Centro que ofrece servicios públicos
Identificador: org:CentroServicios
Subclase de: oegov:Center
Notas: Un Centro de servicios es también del tipo vcard:VCard, lo que indica que es una entidad con información de contacto.
2.1.Propiedades de Objeto
2.1.1.Teléfono | |
| Identificador | vcard:tel |
| Descripción | Teléfono de contacto |
| Ejemplo | "976 721980, 1980" (De tipo vcard:Tel) |
2.1.2.Fax | |
| Identificador | vcard:tel |
| Descripción | Fax de contacto |
| Ejemplo | "976 721988" (De tipo vcard:Fax) |
2.1.3.Dirección de correo electrónico | |
| Identificador | vcard:email |
| Descripción | Email de contacto |
| Ejemplo | "unidadtasas@zaragoza.es" (De tipo vcard:Email) |
2.1.4.Población destinataria | |
| Identificador | dct:audience |
| Descripción | Población a la que se destina los servicios de un centro |
| Ejemplo | Recurso de la clasificación de Población destinataria (Ver Taxonomía de Poblaciones Destinatarias). |
2.1.5.Materia relacionada | |
| Identificador | dct:subject |
| Descripción | Tema o materia relacionada con los servicios del centro |
| Ejemplo | Recurso de la clasificación de Materias relacionadas (Ver Taxonomía de Materias de los servicios). |
2.1.6.Tipo de centro | |
| Identificador | org:tipoCentro |
| Descripción | El tipo del centro |
| Prop. Padre | dct:type |
| Ejemplo | Recurso de la clasificación de Tipos de centros (Ver Taxonomía de Tipos de centros). |
2.1.7.Ubicación en Edificio | |
| Identificador | org:edificio |
| Descripción | Edificio donde se encuentra un centro que presta servicios |
| Prop. Padre | oegov:facility |
| Ejemplo | Recurso del tipo Edificio (Ver Clase Edificio) |
2.1.8.Área de la organización | |
| Identificador | org:areaOrganizativa |
| Descripción | Área organizativa relacionada con los órganos públicos y sus servicios (es la misma que tiene su órgano asociado) |
| Ejemplo | Concepto del esquema de Áreas Organizativas (Ver Taxonomía de las Áreas Organizativas |
2.1.9.Órgano del que depende | |
| Identificador | org:organoPublico |
| Descripción | El órgano público asociado al centro |
| Ejemplo | Instancia de la clase Órgano público (Ver Clase Órgano público) |
2.2.Propiedades de Dato
2.2.1.Identificador | |
| Identificador | dct:identifier |
| Descripción | Identificador unívoco del centro de servicios |
| Ejemplo | "667" |
2.2.2.Nombre | |
| Identificador | dct:title |
| Descripción | Nombre del centro de servicios |
| Ejemplo | "Unidad de Señalizacion Vertical" |
2.2.3.Descripción | |
| Identificador | dct:description |
| Descripción | Descripción de las funciones del centro de servicios |
| Ejemplo | "<p>Las instalaciones de la Escuela constan de :</p> <ul>[..." |
2.2.4.Horario de apertura | |
| Identificador | org:horario |
| Descripción | Horario de apertura del centro |
| Ejemplo | "De lunes a viernes de 8,30 a 13h. Ventanillas 1 y 2" |
2.2.5.Servicios prestados | |
| Identificador | org:servicios |
| Descripción | Servicios prestados en el centro |
| Ejemplo | "<ul><li><a href="/ciudad/educacion/emmd/oferta.htm">Oferta educativa </a></li>[..]" |
2.2.6.Página web | |
| Identificador | foaf:homepage |
| Descripción | Página web principal del centro de servicios |
| Ejemplo | Recurso "http://www.zaragoza.es/juventud/" |
2.2.7.Clasificación de los servicios | |
| Identificador | org:clasificacionServicios |
| Descripción | Clasificación de los servicios prestados en el centro |
| Ejemplo | "Recursos didácticos; Expresión artística; Música y Danza" |
2.2.8.Información sobre accesibilidad | |
| Identificador | org:accesibilidad |
| Descripción | Información relativa a la accesibilidad del centro. Es contenido textual |
| Ejemplo | "<p>Supresión de <strong>barreras arquitectónicas</strong> prevista para los años [...]" |
2.2.9.Planta del edificio | |
| Identificador | org:plantaEdificio |
| Descripción | Indica la planta del edificio donde se encuentra el centro |
| Ejemplo | "B" |
3.Clase Edificio
Descripción: Un edificio donde se encuentra ubicado el centro de servicios
Identificador: org:Edificio
Subclase de: geonames:Feature (a su vez es hijo de geo:SpatialThing) y de oegov:Facility
Superclase de: org:EdificioMunicipal
Notas: Un edificio es también de tipo vcard:VCard, para representar información de contacto.
3.1.Propiedades de Objeto
3.1.1.Descripción de la clase de un edificio | |
| Identificador | geonames:featureClass |
| Descripción | La definición del tipo utilizando el esquema de Geonames. Tomará un valor de código fijo. |
| Valor | geonames:S |
3.1.2.Dirección | |
| Identificador | org:direccion |
| Descripción | Dirección postal del edificio |
| Prop. Padre | vcard:adr y geonames:locatedIn |
| Ejemplo | Recurso de tipo Dirección del edificio (Ver Dirección de un edificio) |
3.1.3.Imagen | |
| Identificador | foaf:depiction |
| Descripción | Imagen del edificio |
| Ejemplo | Documento Imagen (http://www.zaragoza.es/cont/paginas/centros/img/Parque_Bomb4.jpg) |
3.2.Propiedades de Dato
3.2.1.Identificador | |
| Identificador | dct:identifier |
| Descripción | Identificador unívoco del edificio |
| Ejemplo | "269" |
3.2.2.Nombre | |
| Identificador | vcard:fn |
| Descripción | Nombre del edificio |
| Ejemplo | "Centro Municipal de Servicios Sociales" |
3.2.3.Localización geográfica | |
| Identificador | geo:location |
| Descripción | Información sobre la localización física de un lugar |
| Ejemplo | Recurso de tipo geo:SpatialThing |
3.2.4.Latitud | |
| Identificador | geo:lat |
| Descripción | Componente latitud de las coordenadas en notación UTM (WGS846) |
| Ejemplo | 672765.69 (double) |
3.2.5.Longitud | |
| Identificador | geo:long |
| Descripción | Componente longitud de las coordenadas en notación UTM (WGS84) |
| Ejemplo | 4612006.47 (double) |
3.2.6.Código Postal | |
| Identificador | geonames:postalCode |
| Descripción | Código postal en el que se encuentra el edificio |
| Ejemplo | "50015" |
3.2.7.Acceso mediante bus municipal | |
| Identificador | org:bus |
| Descripción | Lista de líneas de autobús con parada cercana para acceso al edificio |
| Ejemplo | "22, 24 y 10" |
4.Clase Edificio municipal
Descripción: Edificio perteneciente al Ayuntamiento
Identificador: org:EdificioMunicipal
Subclase de: org:Edificio
Los objetos de este tipo tendrán las propiedades heredadas de la Clase Edificio.
4.1.Propiedades de Objeto
4.1.1.1.Descripción del código geográfico de edificio administrativo | |
| Identificador | geonames:featureCode |
| Descripción | La definición del tipo utilizando el esquema de Geonames (según su definición: a government building). Tomará un valor de código fijo. |
| Valor | geonames:S.ADMF |
5.Clase Órgano público
Descripción: Órgano público perteneciente a un área. Puede ser un departamento, una agencia de la administración, un servicio, etc.
Identificador: org:OrganoPublico
Subclase de: oegov:Body
5.1.Propiedades de Objeto
5.1.1.Órgano padre | |
| Identificador | org:dependeDe |
| Descripción | Órgano del que depende |
| Prop. Padre | dct:relation |
| Ejemplo | Instancia de la,Clase Órgano público, como podría ser "Dirección de Servicios de Planificación y Diseño Urbano" |
5.1.2.Órgano hijo | |
| Identificador | org:depende |
| Descripción | Órgano que es dependiente de éste |
| Prop. Padre | dct:relation |
| Ejemplo | Instancia de la,Clase Órgano público, como podría ser "Servicio de Régimen Jurídico y Actuaciones Administrativas" |
5.1.3.Área de la organización | |
| Identificador | org:areaOrganizativa |
| Descripción | Área organizativa relacionada con los órganos públicos y sus servicios |
| Ejemplo | Concepto del esquema de Áreas Organizativas (Ver Taxonomía de Áreas Organizativas) |
5.1.4.Centro de servicios | |
| Identificador | org:centroServicios |
| Descripción | Un centro (o varios) asociado a un órgano público que ofrece servicios. |
| Prop. Padre | oegov:suborganization |
| Ejemplo | Instancia de la clase Centro de servicios (Ver Clase Centro de servicios) |
5.2.Propiedades de Dato
5.2.1.Nombre | |
| Identificador | dct:title |
| Descripción | Nombre descriptivo del órgano público |
| Ejemplo | "Servicio de Patrimonio Cultural" |
5.2.2.Identificador | |
| Identificador | dct:identifier |
| Descripción | Identificador unívoco del órgano |
| Ejemplo | "509" |
6.Dirección de un edificio
Descripción: La dirección postal en la que se ubica un edificio.
Identificador: loc:Direccion
Pertenece al dominio de la localización y direcciones públicas. Ver Vocabulario de Localización.
7.Taxonomías relacionadas
7.1.Áreas Organizativas
Para modelar la taxonomía se tiene en cuenta SKOS, un estándar para definir la estructura de los conceptos a representar y los valores que pueden tomar los tipos de áreas en los que se divide la organización.
Tipo: skos:ConceptScheme
Identificador: http://datos.zaragoza.es/kos/infraestructuras/area
7.1.1.Conceptos
7.1.1.1.Área organizativa | |
| Identificador | |
| Descripción | Concepto de áreas en los que se divide la organización |
| Ejemplo | Concepto de "Servicios Públicos": http://datos.zaragoza.es/kos/infraestructuras/area/5 |
7.2.Poblaciones Destinatarias
Para modelar la taxonomía se tiene en cuenta SKOS, un estándar para definir la estructura de los conceptos a representar y los valores que pueden tomar los tipos de población destinataria de referencia.
Tipo: skos:ConceptScheme
Identificador: http://datos.zaragoza.es/kos/infraestructuras/poblacion
7.2.1.Conceptos
7.2.1.1.Población Destinataria | |
| Identificador | http://datos.zaragoza.es/kos/infraestructuras/poblacion/{poblac} |
| Descripción | La población destinataria de los servicios prestados por un centro |
| Ejemplo | Concepto de "Población en general": http://datos.zaragoza.es/kos/infraestructuras/poblacion/general |
7.3.Materias de los servicios
Para modelar la taxonomía se tiene en cuenta SKOS, un estándar para definir la estructura de los conceptos a representar y los valores que pueden tomar las materias o temas relacionados con los servicios prestados en los centros.
Existen dos niveles jerárquicos de temas (temas y subtemas).
Tipo: skos:ConceptScheme
Identificador: http://datos.zaragoza.es/kos/infraestructuras/materiaServicios
7.3.1.Conceptos
7.3.1.1.Agrupación de Materias | |
| Identificador | http://datos.zaragoza.es/kos/infraestructuras/materiaServicios/{materia} |
| Descripción | Concepto acerca de la agrupación de los temas relacionados con los centros. Tiene Materias más específicas relacionadas. El identificador comenzará por M. |
| Más específico | Conceptos de Materia |
| Ejemplo | Concepto de "Servicios Urbanos": http://datos.zaragoza.es/kos/infraestructuras/materiaServicios/M1 |
7.3.1.2.Materia | |
| Identificador | http://datos.zaragoza.es/kos/infraestructuras/materiaServicios/{materia} |
| Descripción | Concepto acerca de los temas relacionados con los centros. Tiene una Agrupación de materias relacionadas. El identificador comenzará por S. |
| Más amplio | Concepto de Agrupación de Materias |
| Ejemplo | Concepto de "Bibliotecas Generales": http://datos.zaragoza.es/kos/infraestructuras/materiaServicios/S12 |
7.4.Tipos de centros
Para modelar la taxonomía se tiene en cuenta SKOS, un estándar para definir la estructura de los conceptos a representar y los valores que pueden tomar los tipos de centro de referencia.
Tipo: skos:ConceptScheme
Identificador: http://datos.zaragoza.es/kos/infraestructuras/tipoCentro
7.4.1.Conceptos
7.4.1.1.Tipo de Centro | |
| Identificador | http://datos.zaragoza.es/kos/infraestructuras/tipoCentro/{tipo} |
| Descripción | El tipo de centro de servicios |
| Ejemplo | Concepto de "Educación": http://datos.zaragoza.es/kos/infraestructuras/tipoCentro/educacion |
1FOAF Specification: http://xmlns.com/foaf/spec/
2Dublin Core Metadata Initiative Terms: http://dublincore.org/documents/dcmi-terms/
3VCard in RDF: http://www.w3.org/Submission/vcard-rdf/
4SKOS Primer: http://www.w3.org/TR/skos-primer/
5Ontologies for e-Government: http://www.oegov.org/
6 Sistema Geodésico Mundial 1984


